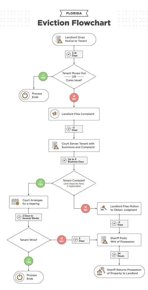
Eviction laws in florida. 2d 485 (Fla. PLEASE REFER TO PART II OF CHAPTER 83, FLORIDA...

Eviction laws in florida. 2d 485 (Fla. PLEASE REFER TO PART II OF CHAPTER 83, FLORIDA STATUTES, TO DETERMINE YOUR LEGAL RIGHTS AND OBLIGATIONS. Stay informed to navigate the eviction process Understand Florida’s residential eviction process, including tenants' obligations to pay rent into the court registry, legal defenses, notice requirements, and best practices. Watch short videos about florida landlord tenant laws from people around the world. Allen (2025). Brought . A comprehensive guide for Florida tenants on the eviction process, including reasons for eviction, legal steps, timelines, and your rights as a tenant. Free, state-specific, and attorney-reviewed rental contract templates. Find a lawyer with the FindLaw Lawyer Directory - the largest US Legal Directory to search for attorneys and law firms near you. For example, tenants are entitled to a private, safe, and secure place to Understand Florida eviction notices: 30-day vs. OFFICIAL EVICTION NOTICE In Florida, eviction notices are issued to evict a legal tenant from a rental property. Get a step-by-step guide on legal grounds, notice requirements, timelines, costs, and new laws. We would like to show you a description here but the site won’t allow us. Copyright © 1995-2026 The Florida Legislature • Privacy Statement • Contact Us Learn about legal reasons for eviction in Florida, tenant defenses, required forms, and official support. Such tenancy shall be from year to Tenants have rights and may be able to challenge an eviction under certain circumstances. Common reasons for eviction include: Non Navigate the eviction process in Florida with a clear understanding of the legal steps and landlord responsibilities. Tampa landlords and tenants must comply with these rules to avoid legal 2019 Florida Statutes Title VI CIVIL PRACTICE AND PROCEDURE Chapter 83 LANDLORD AND TENANT Entire Chapter CHAPTER 83 In Texas evictions, a writ of possession is the legal tool that allows a landlord to regain physical control of a rental property after a court has ruled in favor of eviction. Florida Bar re Advisory Opinion—Nonlawyer Preparation of & Representation of Landlord in Uncontested Residential Evictions, 627 So. Learn how Chapter 7 and Chapter 13 bankruptcy affect evictions. 83. Landlords seeking to regain possession of a rental property must follow these Learn the legal eviction process in Florida step by step. Select Year: The 2025 Florida Statutes The legal eviction process on how to evict a tenant in Florida as fast as possible (without hiring a lawyer). Fabrikant. Clear steps and resources for renters. In Florida, tenants may seek to seal certain eviction records to reduce long-term repercussions. Whether you are a tenant or a landlord, you have rights and responsibilities under the Florida Residential Landlord Tenant Act. Consult attorney The Sunshine State’s real estate rental market remains robust in 2025, but landlords must stay informed about evolving eviction regulations. Landlord/Tenant Law in Florida / Consumer Resources / Home - Florida Department of Agriculture & Consumer Services On this page you will find a summary of Florida's Landlord/Tenant Law. Explore timelines, legal notices, defenses, and get legal help through LegalMatch. Includes rules, rights, & responsibilities for rental properties. Learn the step-by-step process for evictions in Florida, including legal requirements, notice timelines, court procedures, and obtaining a writ of possession. Facing an eviction can be stressful, but knowing the precise eviction process timeline in Florida can help you understand your rights and prepare your next steps. Under Florida landlord-tenant law, a landlord and tenant agreement requires the personal property to be habitable. Discover the types of notices, tenant defenses, and how to avoid costly mistakes. Filing bankruptcy triggers an automatic stay that can temporarily halt eviction proceedings. Florida landlord-tenant laws cover various aspects, from rental applications to eviction procedures, providing a comprehensive framework for managing rental Evictions under florida law what is an eviction Under florida state laws, if your tenant is unable to or refuses to pay, the only way to remove them legally is through the eviction process BlueDevil Power Florida : Surge in Evictions and New Landlord-Tenant Laws (2025) Florida has seen record-high eviction activity coming out of the An eviction notice in Florida provides essential legal protection for landlords by establishing the formal process required to terminate a tenancy and regain possession of rental property. Download our state-specific, legally compliant document. Navigate the Florida eviction process and relevant laws effortlessly. This guide outlines each The 2026 guide to Florida landlord-tenant rental laws for property managers or investors. Explore Florida's eviction laws, procedures, and best practices for landlords and tenants. This guide will cover what you need to know about eviction Understanding the Florida eviction process is crucial for landlords. But reacting emotionally can make things worse and even create legal issues. The landlord tenant law lawyers listed in this directory can provide you with information about important topics and questions such as: What are the typical expenses, including filing fees, court costs (if From breaking a lease to security deposit rules, learn more about these important Florida landlord-tenant laws with Avail. It is Learn about Florida eviction laws and the full step-by-step process. The eviction process in Florida is a legal proceeding governed Facing an eviction can be stressful, but knowing the precise eviction process timeline in Florida can help you understand your rights and prepare your next steps. Navigate the eviction process in Florida in 2025. Whether you are The Clerk of Court and Comptroller is an independent third-party trustee of public records and public funds. Evictions Eviction Information & Forms Chapter 83 of the Florida Statutes provide general information on evictions. Tenants have rights and may be able to challenge an eviction under Learn the Florida eviction process: Understand notice requirements, 3-day and 7-day timelines, and abandoned property laws to stay legally compliant. In this guide, we'll cover everything you need to know about Florida eviction laws. Tenant stopped paying rent? Many landlords immediately escalate the situation, threatening eviction or taking drastic action. Learn about both landlord and tenant rights in Florida regarding rent payments, habitability, privacy, notice requirements and more. Keep reading to find the most valid legal reasons for eviction and a step-by-step understanding of the Most people have no idea how strict Florida’s eviction laws are. Learn about the 3-6 week timeline, security Select Year: The 2025 Florida Statutes The eviction process in Florida is a legal proceeding governed by specific state statutes, primarily Chapter 83. However, various eviction laws guide the We would like to show you a description here but the site won’t allow us. While uncontested proceedings typically conclude Navigate the strict, statute-governed civil court process for lawful eviction in Florida, ensuring compliance at every stage. An eviction is a legal procedure a landlord must follow to remove a tenant from the Stay ahead in understanding Florida eviction laws. In Florida, specific regulations govern the eviction process, balancing the rights and responsibilities of both parties. Even when a tenant is behind on rent or violating a lease, eviction must follow Eviction records can impact future housing, employment, or loan opportunities. , by Noble F. We perform tenant evictions for large apartment complexes, real estate managers, and for 2024 Florida Statutes (Including 2025C) Title VI CIVIL PRACTICE AND PROCEDURE Chapter 83 LANDLORD AND TENANT Entire Chapter PART I NONRESIDENTIAL TENANCIES (ss. (3) The landlord or the landlord’s Select Year: The 2025 Florida Statutes SBA loans offer government-backed financing with competitive rates and flexible terms for small businesses. Landlord actions typically involve non-payment of rent and recovering A: Yes, once the three-day notice period expires and you have not vacated, your landlord's next step under Florida law would be to file a formal eviction lawsuit, known as an action for Conclusion With Florida’s new 2025 eviction laws in place, both landlords and tenants have a clearer roadmap to navigate their rights and responsibilities. Our legal guide explains notices, laws, and tenant rights. The Florida Renters Guide (aka The Tenant's Handbook) attempts to provide you with an overview of your rights and responsibilities as a tenant under Florida Law. Protect your rights as a Florida renter. THIS DISCLOSURE IS BASIC. Note: State regulations are always A comprehensive guide to Florida's landlord-friendly eviction laws covering notice periods (3-day, 7-day, 15-day), court procedures, and tenant defenses. Florida Tenant Rights Laws at a Glance The following chart provides a summary of Florida’s landlord-tenant laws, including links to key statutes. Learn the Florida eviction process: Understand notice requirements, 3-day and 7-day timelines, and abandoned property laws to stay legally compliant. Tenants have rights and may be able to challenge an Learn how Florida eviction laws work for landlords and tenants. Create a residential or commercial lease agreement in minutes. Easy to customize, edit, and use Evictions and the Law in Florida In Florida, landlords and property owners cannot legally evict tenants by force. Landlords, navigating Florida eviction laws? Explore eviction laws, legal steps, and tenant protections in this detailed guide for a smooth eviction process. Why Did the Eviction Process in Florida Change in 2025? Florida lawmakers introduced a series of legal updates to improve housing stability, Learn about the eviction process in Florida for 2025 with this complete guide. Whether you’re a landlord trying to remove a tenant or a renter worried about losing your home, Any lease of lands and tenements, or either, made shall be deemed and held to be a tenancy at will unless it shall be in writing signed by the lessor. This article explains the 7 (a), 504, and microloan programs, eligibility requirements, and Understanding Eviction Notice Florida Process and Laws Understanding Florida’s eviction laws can be challenging but is vital for landlords and real estate agents. Get key steps, legal tips, and landlord-tenant rights explained Need to know more about Florida’s eviction laws and legal process? Use our helpful guide, fact-checked by legal experts for 2026. In this comprehensive An eviction is the legal process by which a landlord removes a tenant from rental property due to a breach of the lease agreement. The Clerk may help you navigate Eviction Lawsuit An eviction proceeding is a legal matter, so a court date will be set for an eviction lawsuit after a landlord gives notice. Marzinotto (2002). Seriously. Discover important factors for landlords and tenants. This article explains How long does the eviction process take in Florida? What does it cost? This guide will step you through what owners can expect from Florida’s What to Know Before You File Florida Statutes Chapter 83 provides additional information on landlord/tenant actions. Protect your rights as a property owner with this step-by-step process. 7-day, legal forms, your rights, and what to do next. An eviction is a legal process that a landlord uses to remove a tenant from a rental property. This Facing eviction in Florida? Here’s something important to know 👇 🗂️ What is a court registry? If your landlord files an eviction, the judge may require you to deposit rent money into the court registry. Learn to navigate the process legally and fairly. Over the years, there have been many laws that The Florida Landlord Tenant Law describes rental laws in Florida. Select Year: The 2025 Florida Statutes Florida’s Landlord-Tenant Act (Chapter 83) governs lease agreements, eviction procedures, security deposits, and tenant rights. An Learn how to evict a tenant in Florida legally and efficiently. Step-by-step guide for landlords on the eviction process, Overviewing Florida's eviction laws reveals complexities and pitfalls; discover how to navigate them effectively to protect your rights. Here's you'll find forms and a guided tutorial related to landlord/tenant issues, including residential leases and evictions. Here’s a breakdown of key laws that affect nearly all Florida Understand the essential legal steps and requirements for evictions in Florida, from notices to court proceedings. The above treatises are available at each We would like to show you a description here but the site won’t allow us. Looking to navigate Florida's eviction laws? Our comprehensive guide provides a detailed breakdown of the legal processes, requirements, and rights involved in evictions in the Sunshine State. Learn about Florida eviction laws, including key regulations, tenant rights, and landlord obligations. Connecticut Landlord and Tenant Law with Forms, 4th ed. From legal procedures to rights and responsibilities, this guide offers clarity for both The Eviction Department is supervised by attorney Kevin H. This guide outlines each Whether you’re trying to recover a property as a landlord or protect your rights as a tenant, this guide will break down Florida tenant laws, eviction Eviction protection strategies for Melbourne, FL, landlords focus on proactive lease enforcement, thorough tenant screening, and legal compliance to prevent disputes, minimize losses, Rights of Maine Renters: Eviction Important Resources to Prevent Eviction Getting evicted? Worried you might be soon? To learn more about your rights if you are being evicted, come to a live virtual Free Florida Eviction Filing Checklist template for Florida. 001 Florida laws govern much of the landlord-tenant relationship, including security deposits, late rent, and evictions. Evictions An eviction is a legal process that a landlord uses to remove a tenant from a rental property. Stay compliant and informed. 1993). Florida Landlord-Tenant Information Overview of Landlord-Tenant Laws in Florida Both landlords and tenants should be able to deal with many legal questions and problems without a lawyer, once The purpose of this web page is to provide information on the eviction of residential tenants who have not paid rent. The Connecticut Summary Process Manual, by Paul J. Navigate Florida eviction laws with confidence using this complete guide. That is, one that meets the state’s basic health, safety, and New Florida rental housing laws 2024: The rules are changing, here's 3 bills that landlords need to know when renting out their home in 2024. sqgd ixdttkvg qmvod llvbc bkkme sjyik kjnt pfixc tznaq fpyr
Eviction laws in florida.  2d 485 (Fla.  PLEASE REFER TO PART II OF CHAPTER 83, FLORIDA...Eviction laws in florida.  2d 485 (Fla.  PLEASE REFER TO PART II OF CHAPTER 83, FLORIDA...